近日, 民政部公开发布《养老机构文娱服务安全规范》、《养老机构委托服务规范》、《家庭养老床位服务基本规范》、《老年人探访关爱服务规范》4项推荐性行业标准,将于2025年2月1日起实施。
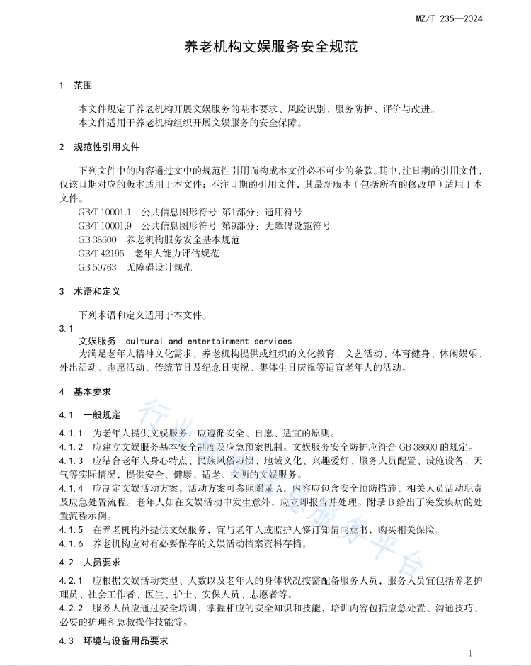
01 养老机构文娱服务安全规范
上下滑动查看全文
下载链接:
https://hbba.sacinfo.org.cn/attachment/onlineRead/672814da94f955b668bae29389236ac81c82781de1030aa45a9da634a78d8eaa
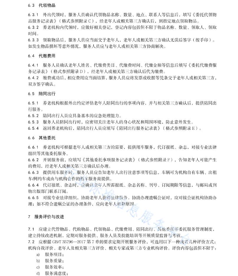
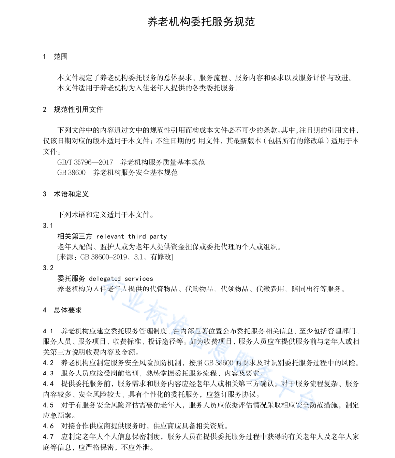
02 养老机构委托服务规范
上下滑动查看全文
下载链接:
https://hbba.sacinfo.org.cn/attachment/onlineRead/e09d599ca906b9e28ca86518bbd87215b85b89d2cd2bf9a286304aa0c68f1c54
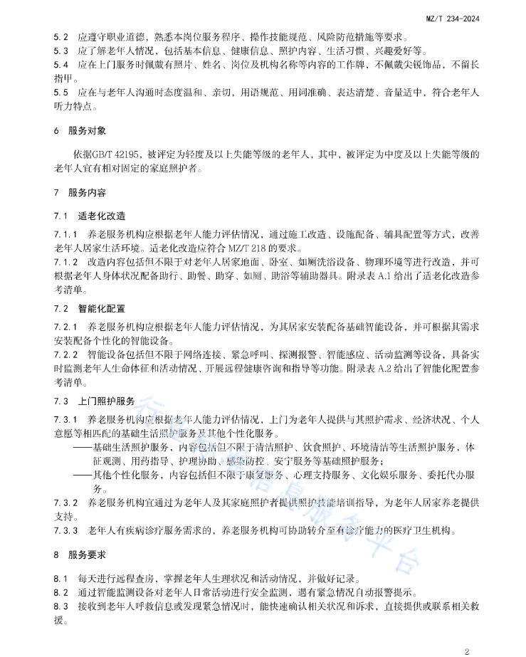
03 家庭养老床位服务基本规范
上下滑动查看全文
下载链接:
https://hbba.sacinfo.org.cn/attachment/onlineRead/70fe5339735f5f6278512e7a9ceba23fa0cf683b30c25cbefe4f0f96ce91ffd5
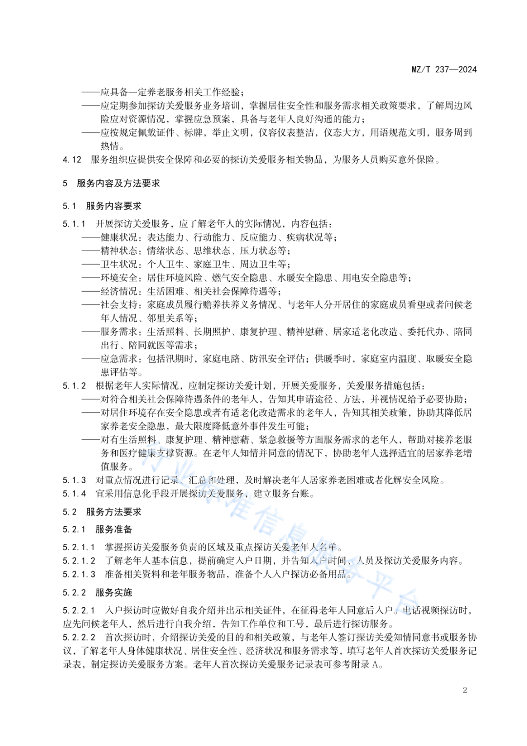
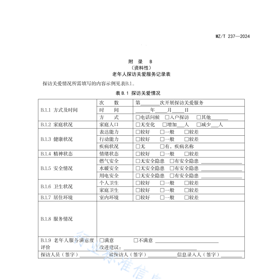
04 老年人探访关爱服务规范
上下滑动查看全文
下载链接:
https://hbba.sacinfo.org.cn/attachment/onlineRead/e09d599ca906b9e28ca86518bbd87215afc0c640ec1af53d9a77fecc02b00618
来源:全国标准信息公共服务平台
